1946伟德国际源自英国
伟德概况
师资队伍
高层次人才
材料科学与工程
材料物理
功能材料
新能源材料与器件
博士生导师
硕士生导师
实验中心
行政人员
教育教学
本科生培养
研究生培养
国家级实验教学示范中心
工程教育认证
伟德国际
科研成果
学科建设
科研平台
办事指南
教学管理
科研管理
行政管理
校友之家
校友之家
历届校友名录
伟德概况
师资队伍
高层次人才
材料科学与工程
材料物理
功能材料
新能源材料与器件
博士生导师
硕士生导师
实验中心
行政人员
教育教学
本科生培养
研究生培养
国家级实验教学示范中心
工程教育认证
伟德国际
科研成果
学科建设
科研平台
办事指南
教学管理
科研管理
行政管理
校友之家
校友之家
历届校友名录
首页
->
伟德国际
->
科研成果
->
正文
1946伟德国际源自英国2020-2024年科研成果情况
2025-04-25
1946伟德国际源自英国
2020-2024
年科研成果情况
1.
代表性论文
2.
代表性科研项目
3.
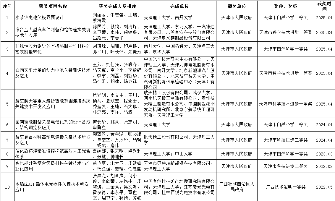
科技奖励
4.
授权专利
详见附件
附件【
2020-2024年授权专利清单.xlsx
】已下载
次
附件【
2020-2024年国家级项目清单.xlsx
】已下载
次
附件【
2020年论文清单.xlsx
】已下载
次
附件【
2021年论文清单.xlsx
】已下载
次
附件【
2022年论文清单.xlsx
】已下载
次
附件【
2023年论文清单.xlsx
】已下载
次
附件【
2024年论文清单.xlsx
】已下载
次